当前位置:
专题专栏>
普法园地
专题专栏
2023-09-05

9月1日,十四届全国人大常委会第五次会议表决通过新修订的行政复议法,自2024年1月1日起施行。
此次修订行政复议法,明确行政复议原则、职责和保障,完善行政复议范围有关规定,增加行政复议申请便民举措,强化行政复议吸纳和化解行政争议的能力,完善行政复议受理及审理程序,加强行政复议对行政执法的监督等。
行政复议是化解行政争议的重要法律制度,主要功能是防止和纠正违法的或者不当的行政行为,保护公民、法人或者其他组织的合法权益。新修订的行政复议法,积极回应社会关切,将更好发挥行政复议公正高效、便民为民的制度优势和化解行政争议的主渠道作用,有利于保护人民群众合法权益、推进法治政府建设、促进社会公平正义。
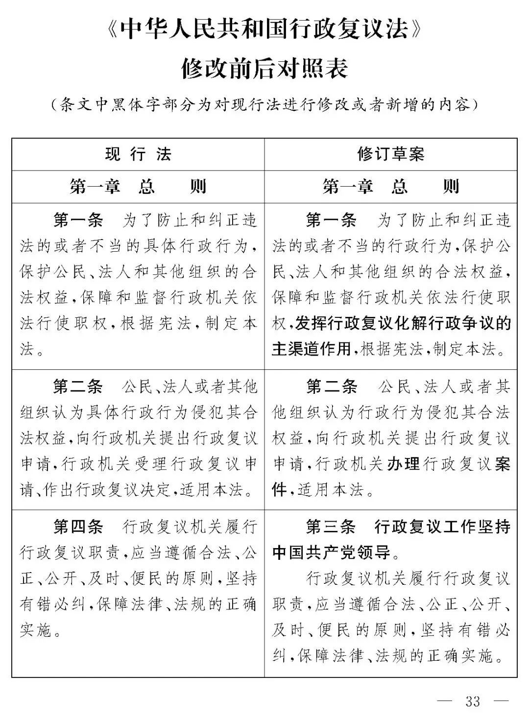
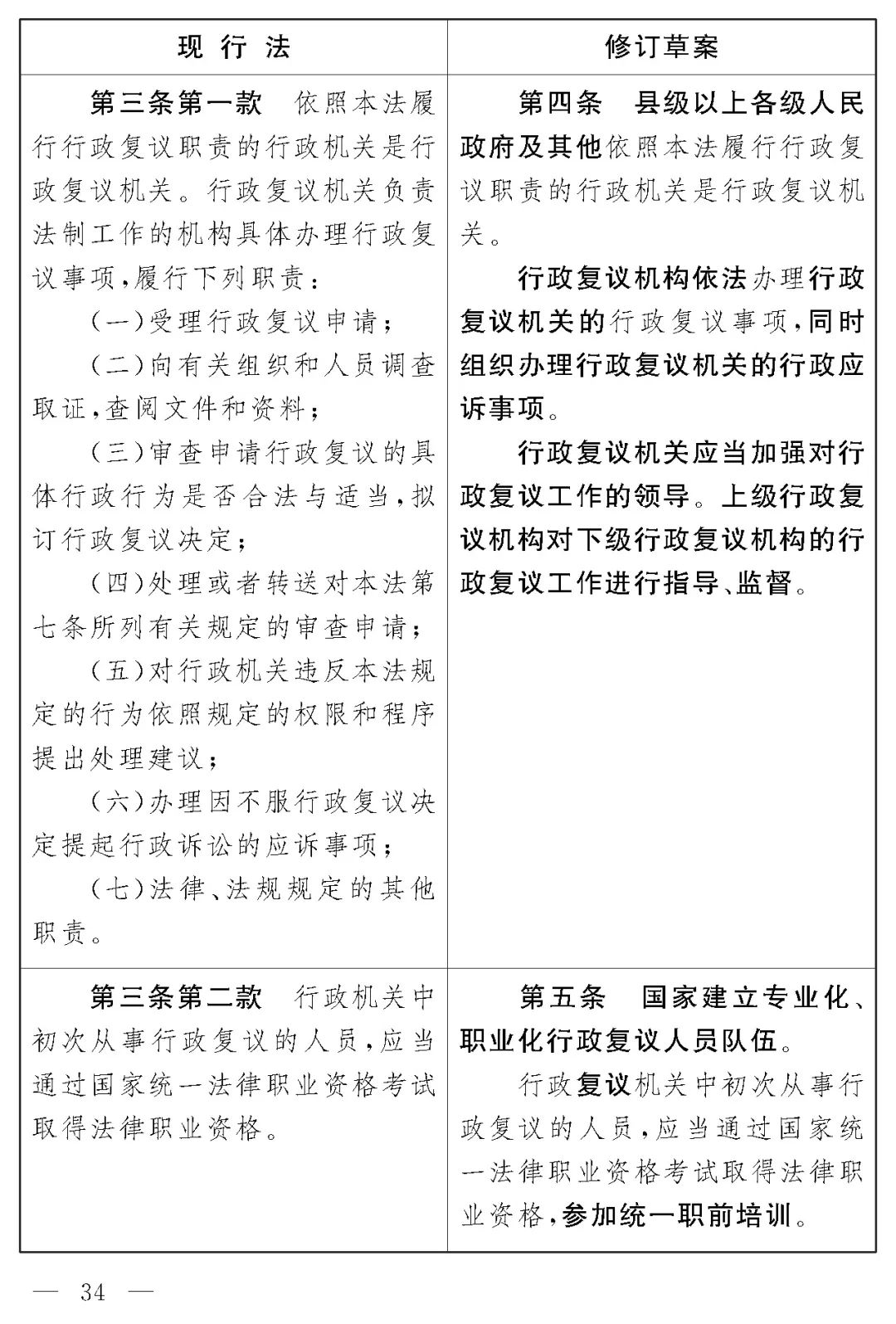
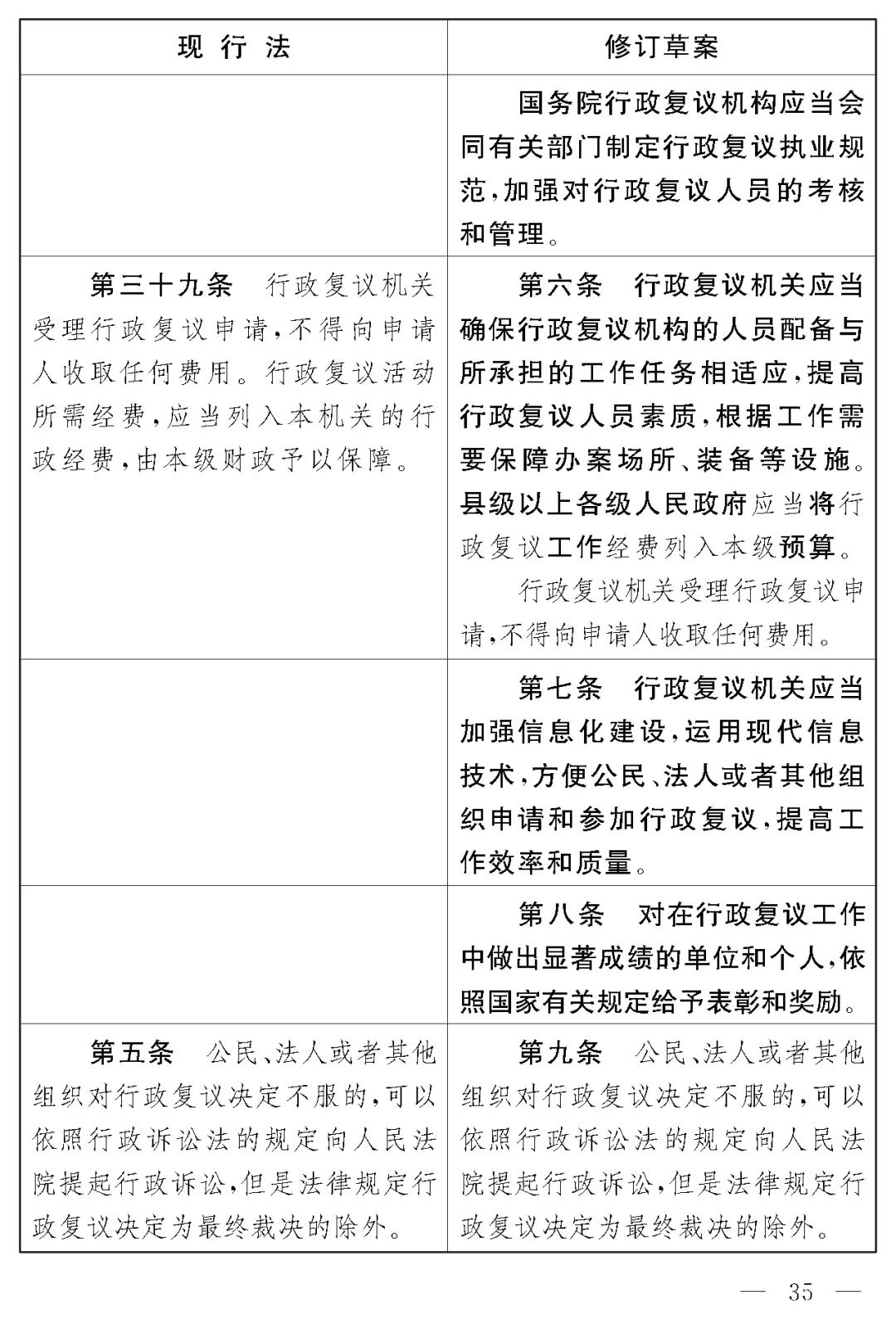
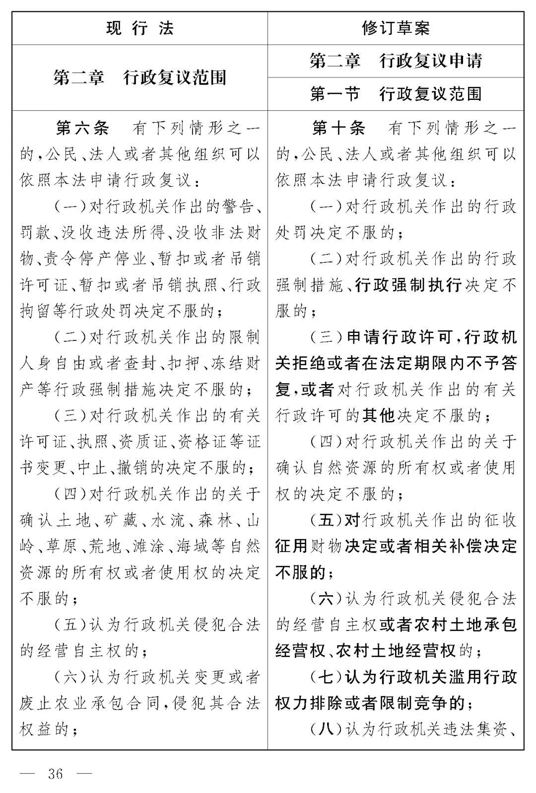
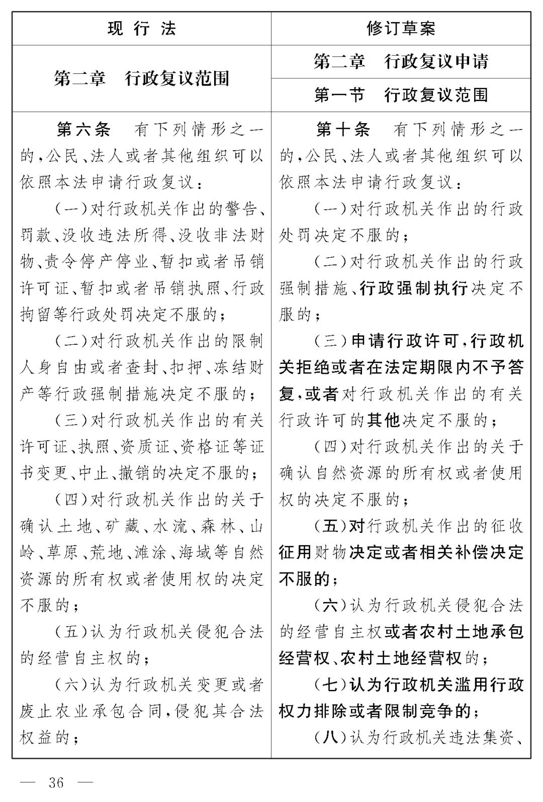
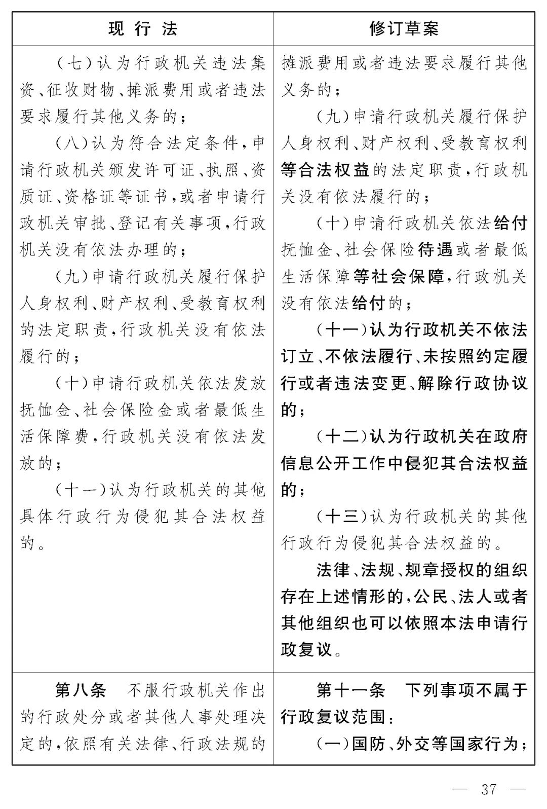
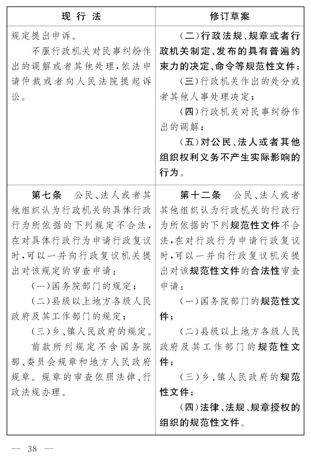
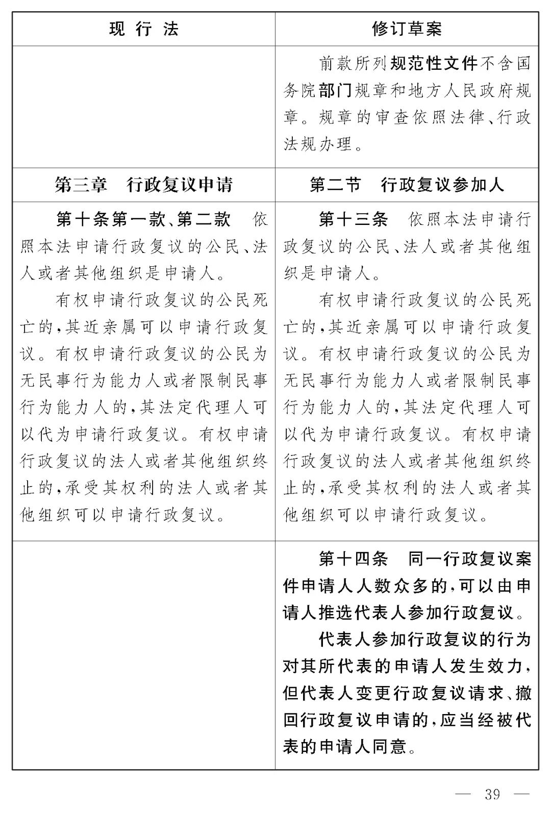
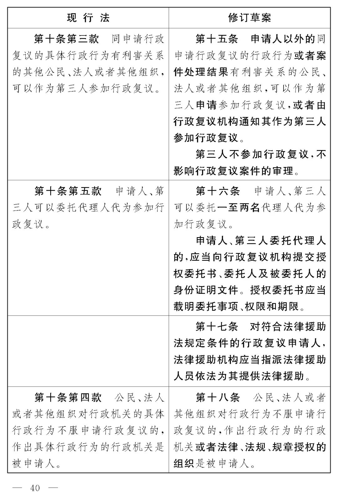
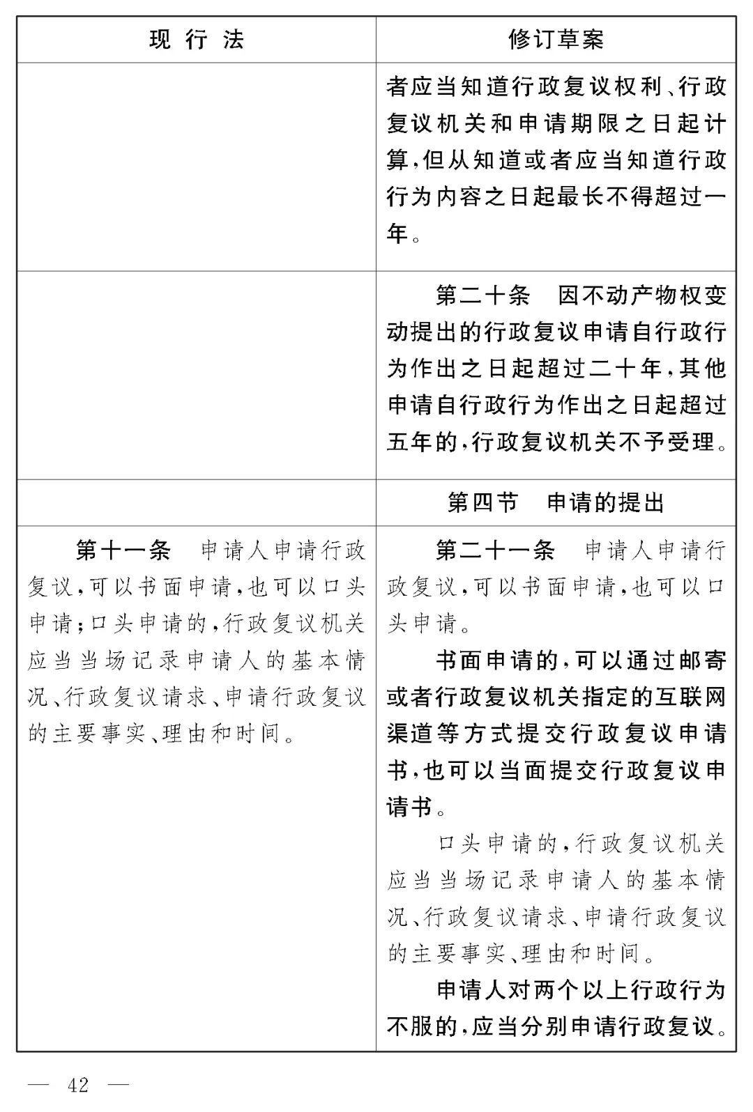
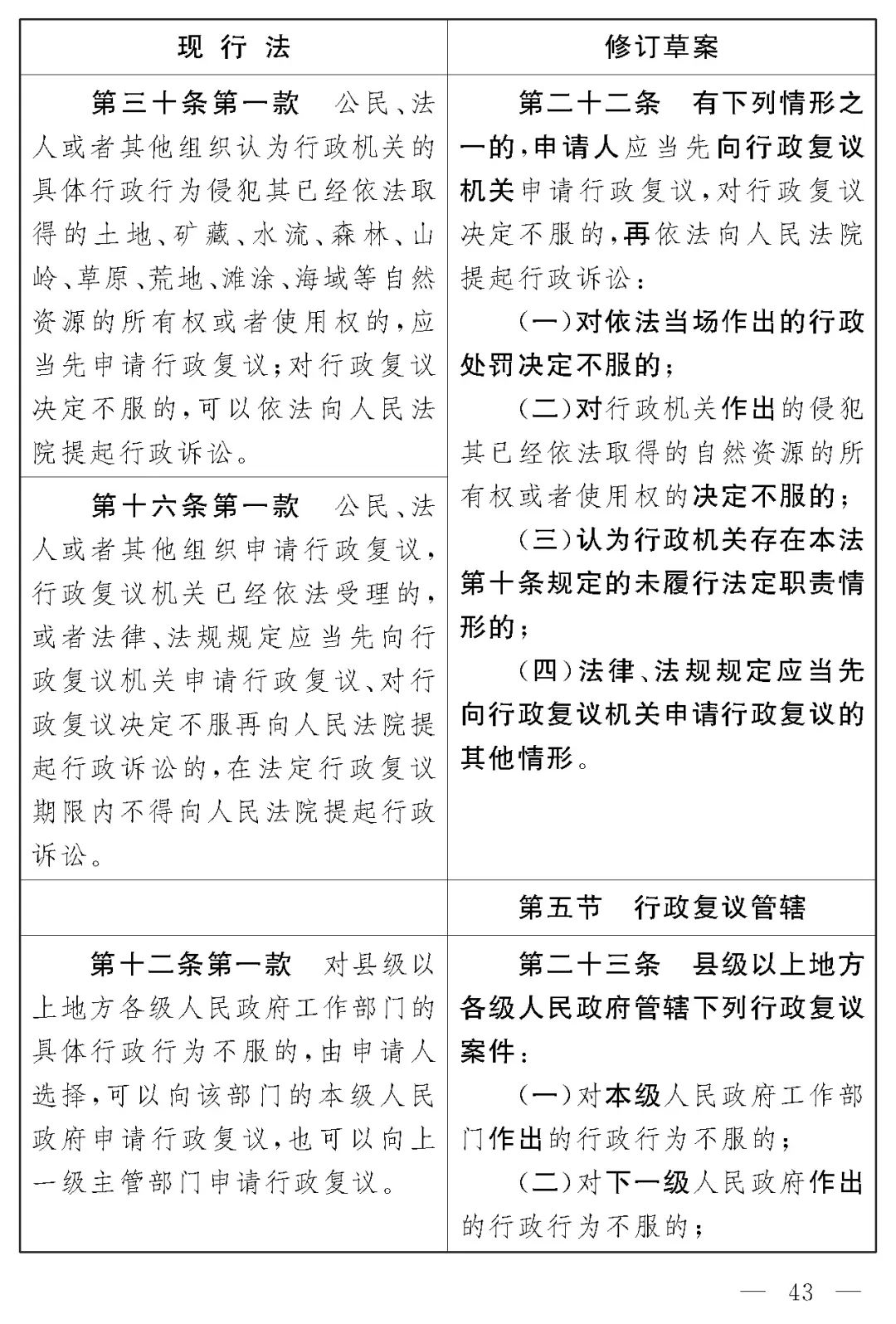
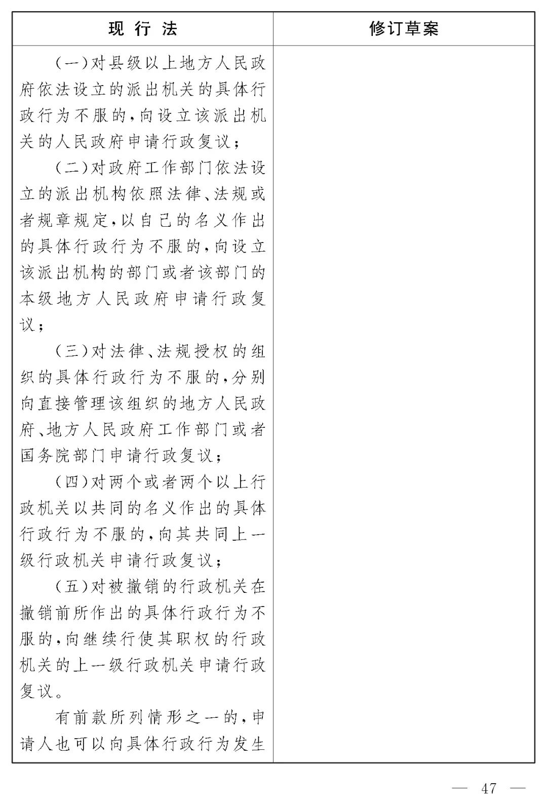
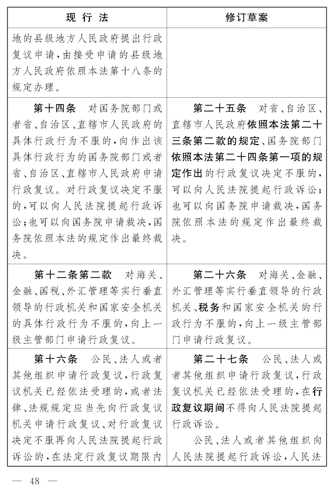
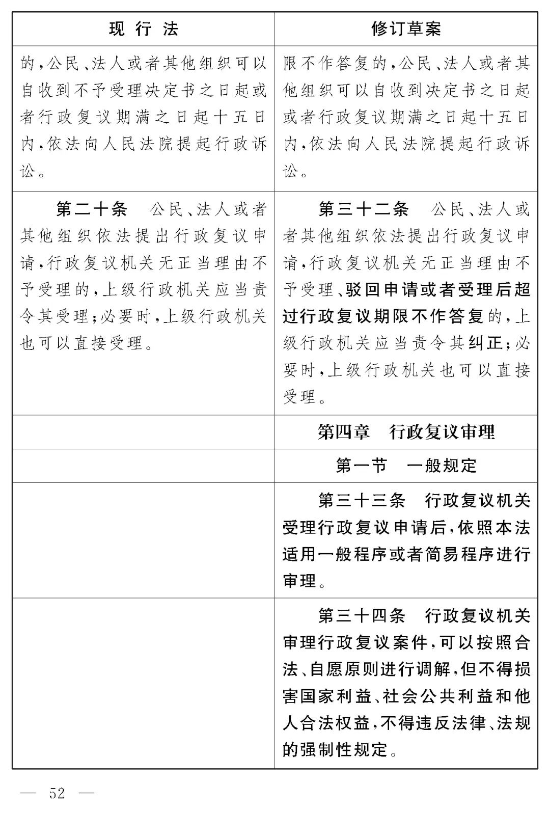
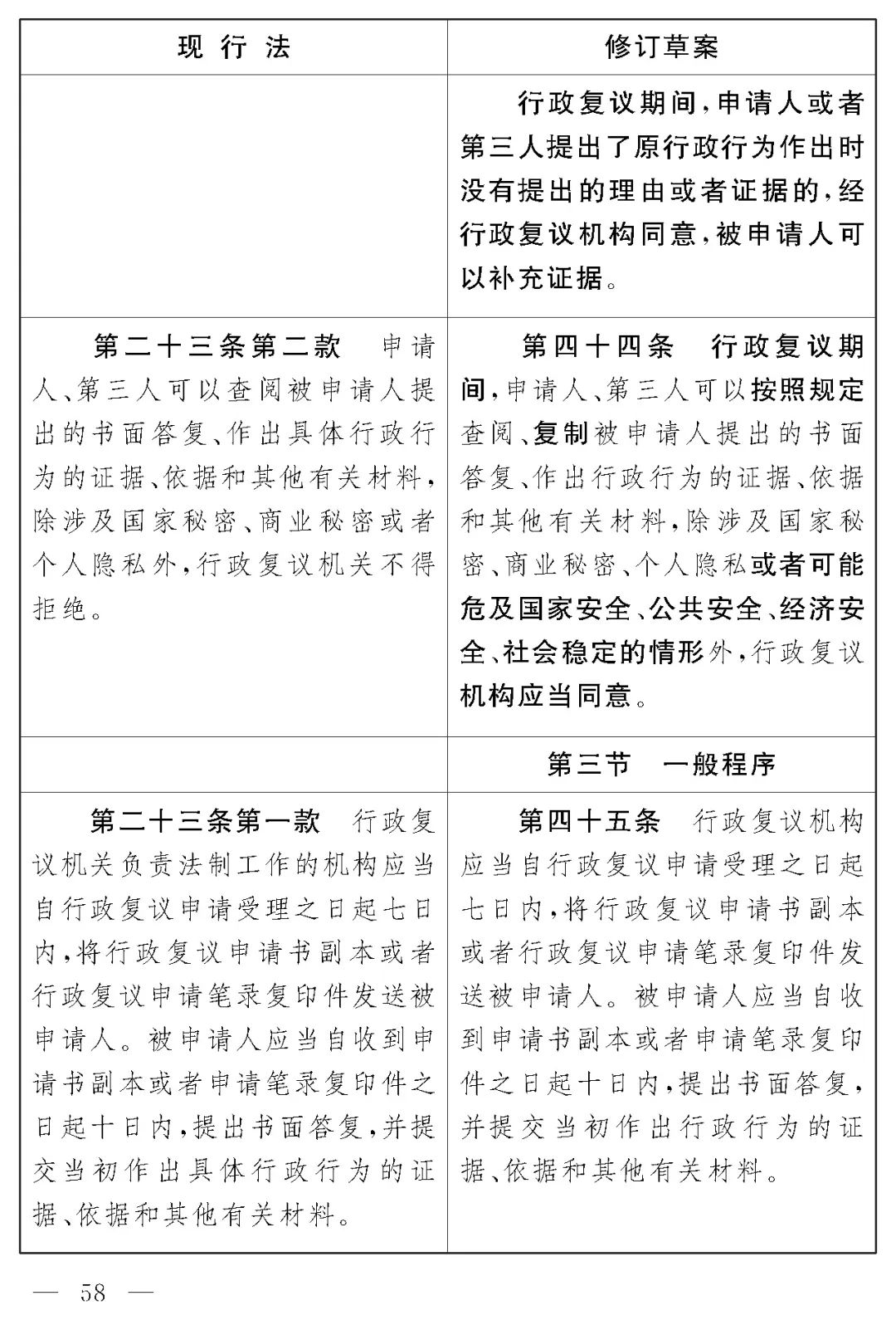
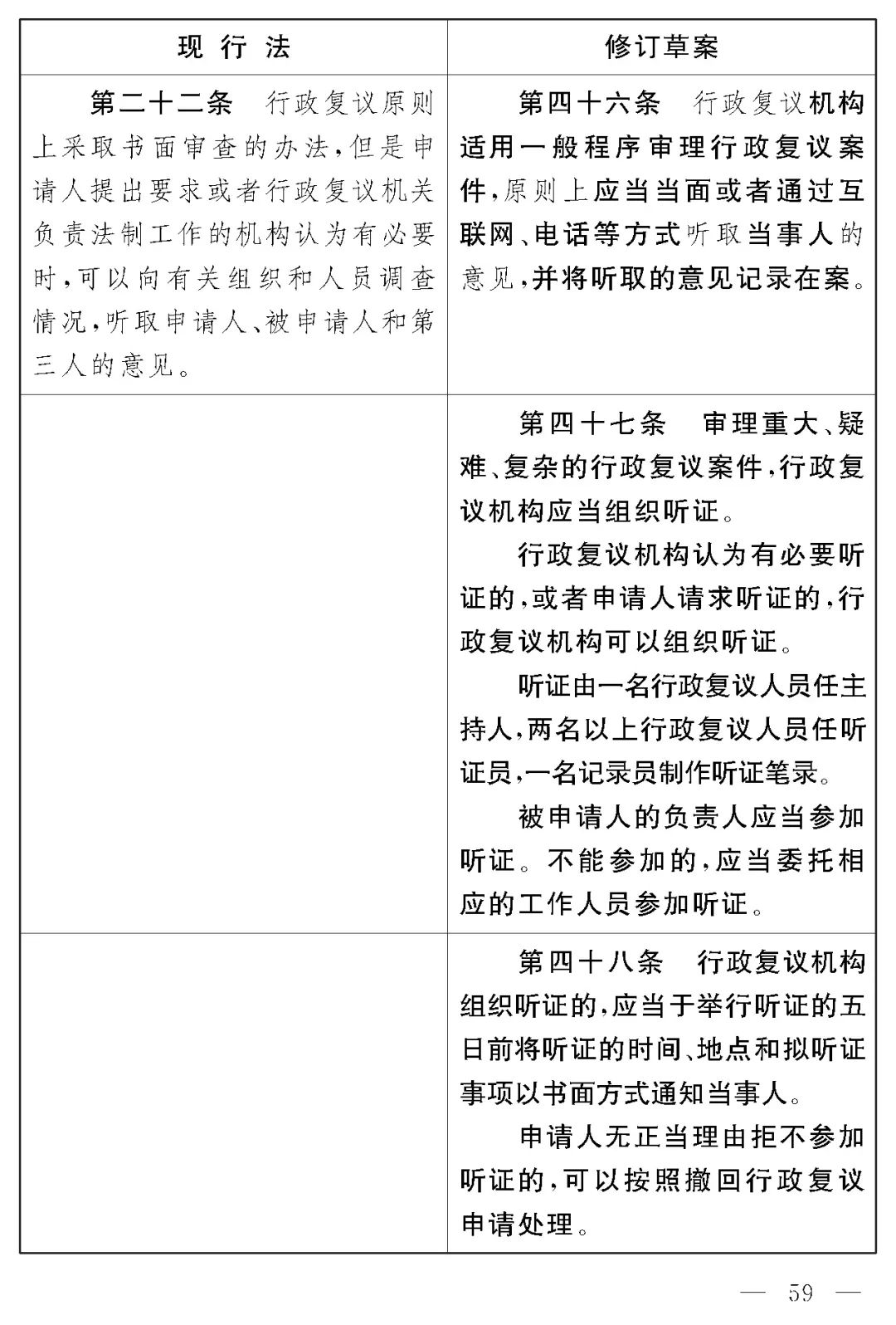
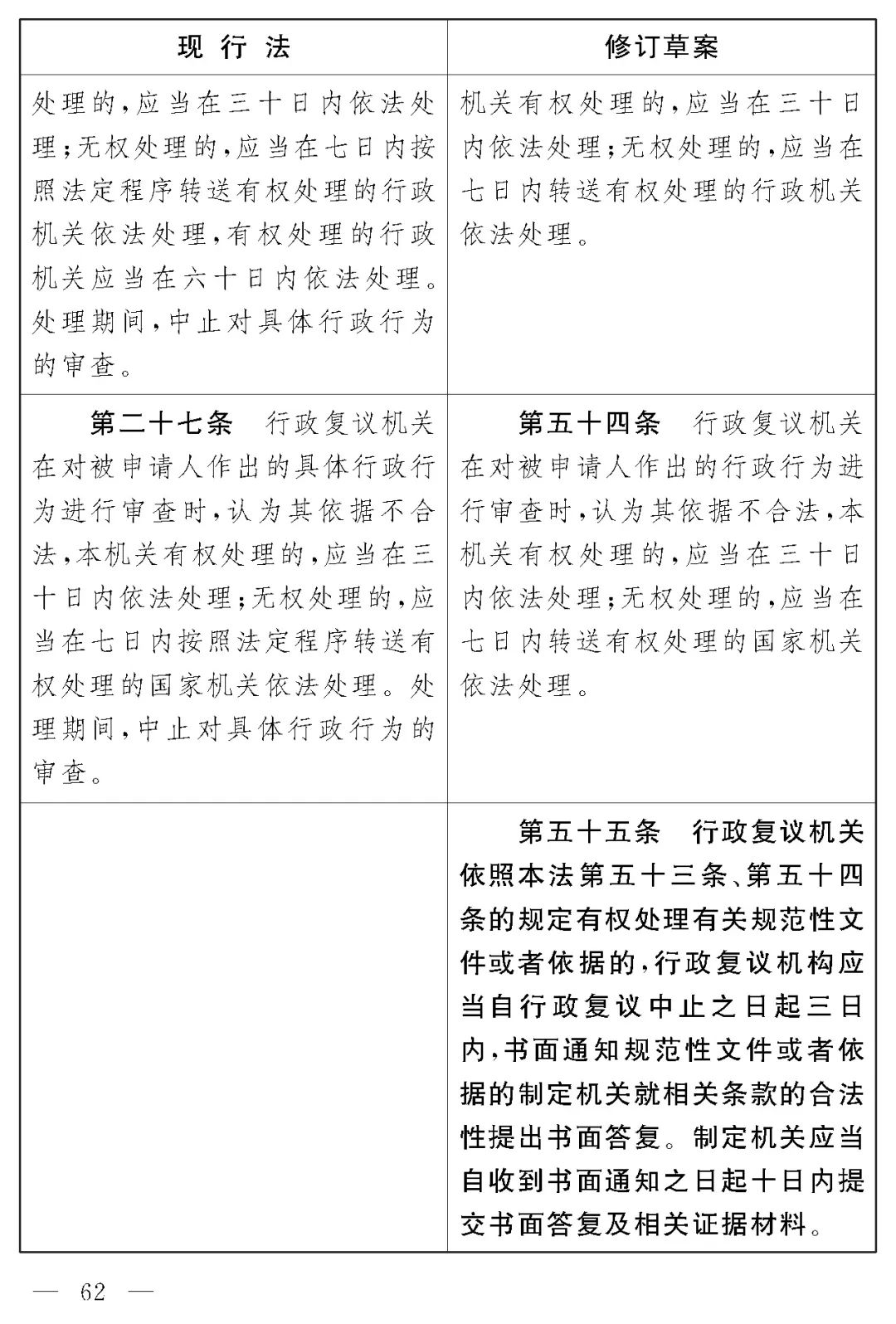
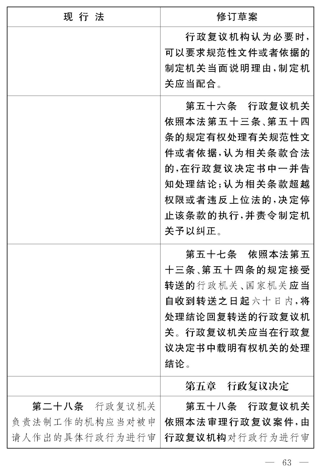
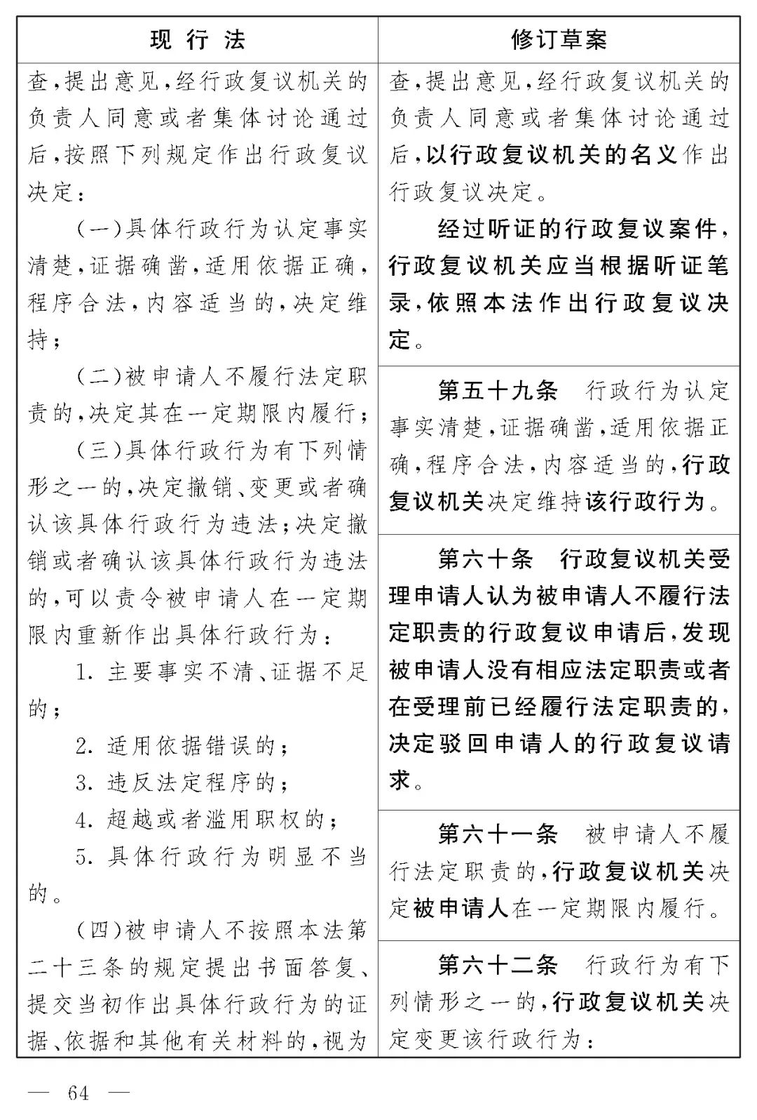
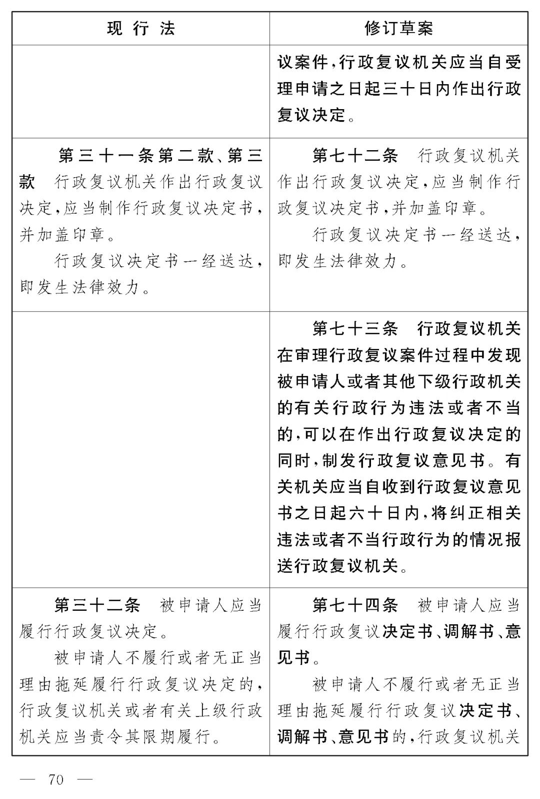
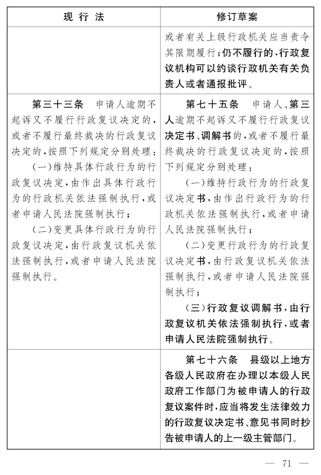
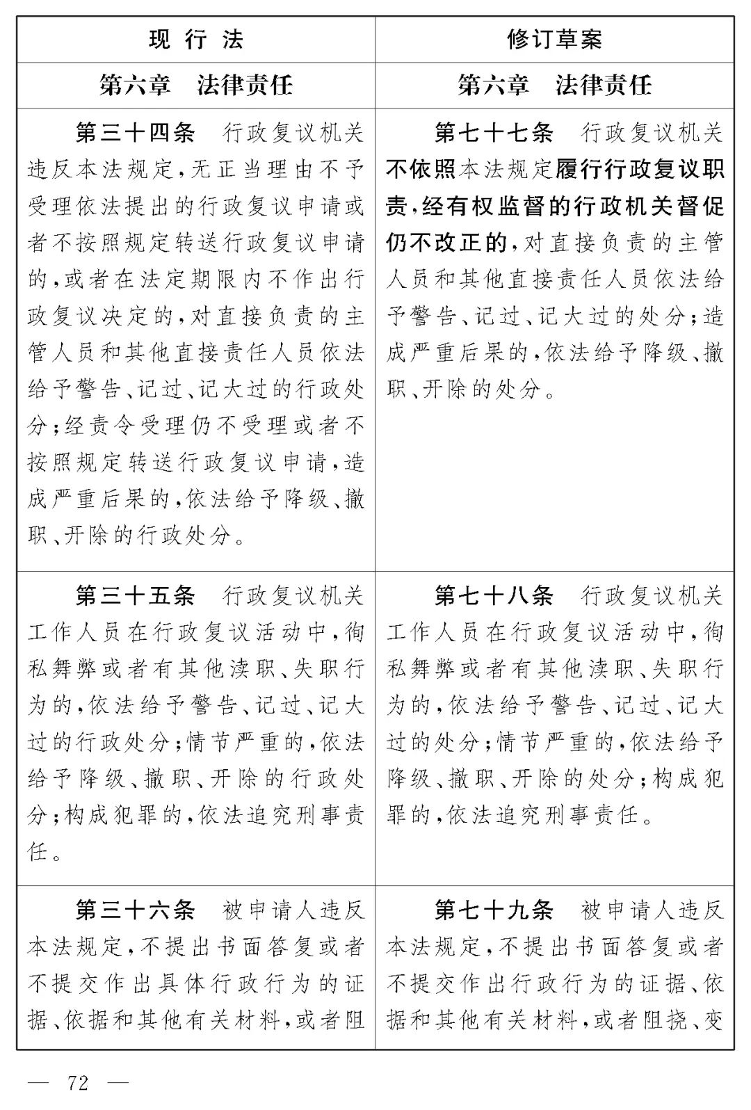
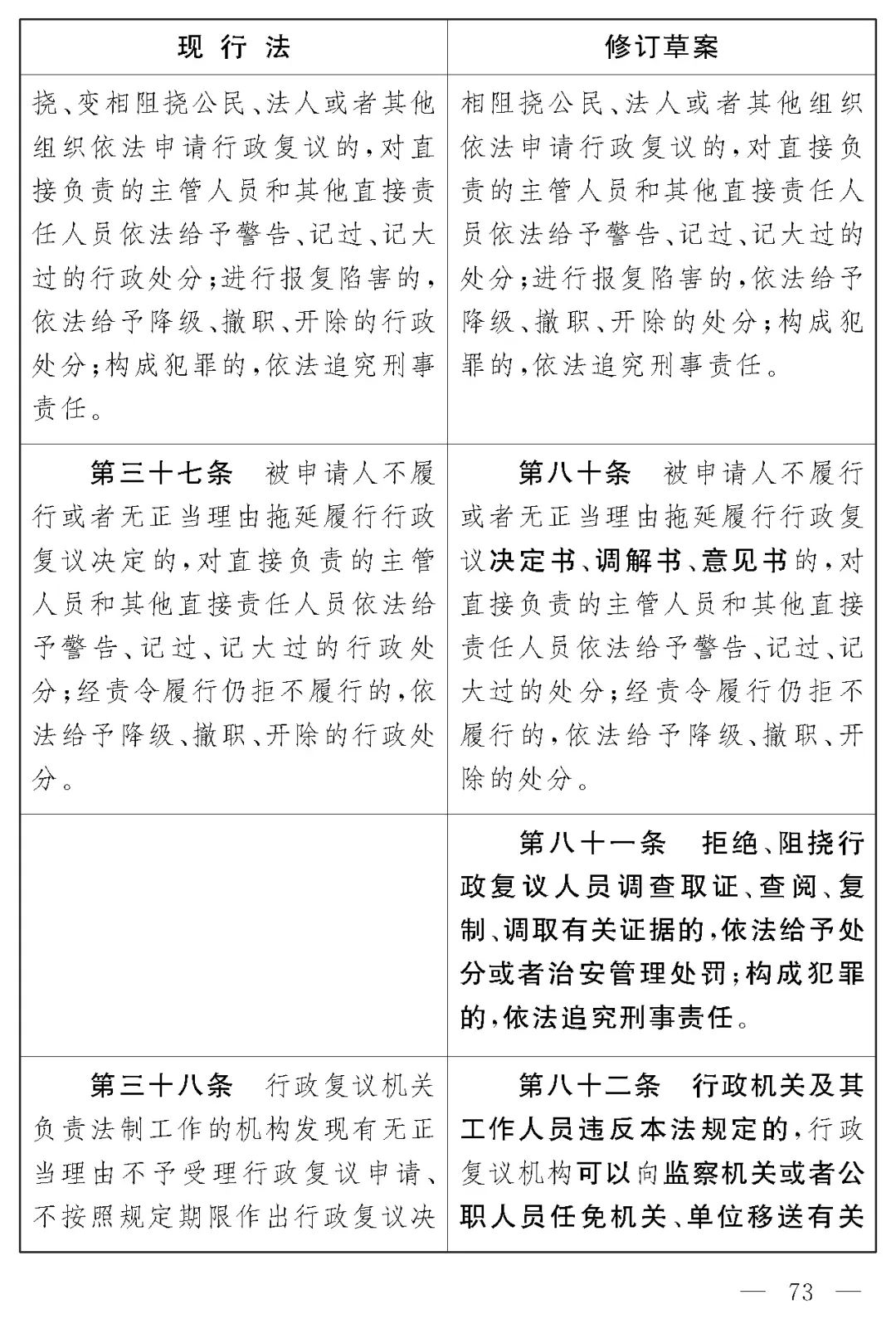
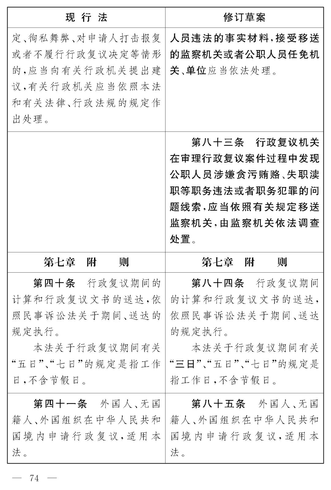
附:修改草案前后对照表












































来源:最高审判研究